조직 구조를 논의할 때 가장 자주 등장하는 단어는 직무, 역할, 보고 라인입니다. 하지만 실제로 조직을 설계하거나 개편하는 과정에 참여해 보면, 이런 요소들보다 훨씬 더 중요한 출발점이 하나 있습니다. 바로 업무가 실제로 어떻게 흘러가는지입니다.
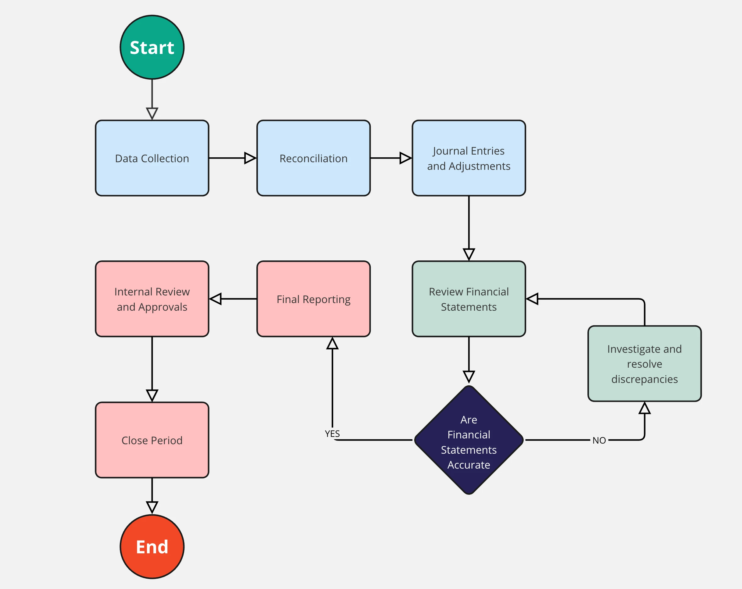
경영기획 조직에서 여러 차례 조직 개편과 운영 체계 정비를 경험하면서 느낀 점은 분명했습니다. 업무 흐름을 이해하지 못한 조직 구조는 오래 가지 못한다는 사실입니다. 그리고 이 업무 흐름을 가장 직관적으로 드러내는 도구가 바로 업무 흐름도입니다.
이 글에서는 제가 현업에서 직접 업무 흐름도를 설계하고, 이를 바탕으로 조직 구조를 조정했던 경험을 중심으로, 업무 흐름도가 조직 구조 설계에 어떤 영향을 미치는지 정리해 보겠습니다.

조직 구조 논의가 자주 실패하는 이유
조직 구조 개편 논의가 시작되면 대부분 비슷한 방식으로 흘러갑니다. 어느 팀의 역할이 과중한지, 어떤 직무를 분리할지, 보고 단계를 줄일 수 있는지 등이 주요 쟁점이 됩니다. 문제는 이 논의가 종종 업무의 실제 흐름과 분리된 상태에서 진행된다는 점입니다.
1) 역할 정의가 현실과 어긋나는 경우
문서상으로는 역할이 명확해 보이지만, 실제 업무를 따라가 보면 여러 부서가 같은 일을 반복하거나, 아무도 책임지지 않는 공백 구간이 생깁니다. 이런 상황은 대부분 업무 흐름을 충분히 들여다보지 않은 상태에서 구조를 먼저 정했을 때 발생합니다.
2) 보고 라인 중심 사고의 한계
조직도를 기준으로 사고하다 보면, 위아래 관계는 명확해지지만 옆 조직과의 연결은 잘 보이지 않습니다. 그러나 실제 업무는 수평적인 협업을 통해 진행되는 경우가 훨씬 많습니다. 이 괴리가 커질수록 조직은 비효율적으로 움직입니다.
3) 개인 역량 문제로 오해되는 구조적 문제
업무 지연이나 충돌이 발생했을 때, 종종 특정 담당자의 역량 문제로 결론이 나는 경우가 있습니다. 하지만 업무 흐름도를 그려보면, 문제의 원인이 개인이 아니라 설계되지 않은 흐름에 있는 경우가 적지 않습니다.
업무 흐름도가 드러내는 조직의 실제 모습
업무 흐름도를 처음 그려보면 많은 분들이 놀라십니다. 머릿속으로 알고 있던 조직과, 실제로 그려진 업무 흐름 사이에는 생각보다 큰 차이가 있기 때문입니다.

1) 공식 조직도에 없는 연결이 보입니다
업무 흐름도는 조직도를 넘어섭니다. 승인 과정, 협의 단계, 정보 전달 경로를 하나씩 연결하다 보면, 공식 조직도에는 드러나지 않던 핵심 연결 지점이 나타납니다. 이 지점들은 조직 운영의 실질적인 허브 역할을 하는 경우가 많습니다.
2) 병목 구간이 명확해집니다
업무가 특정 단계에서 반복적으로 멈추거나 지연된다면, 그 원인은 개인이 아니라 구조일 가능성이 큽니다. 업무 흐름도에서는 이런 병목 구간이 시각적으로 명확하게 드러납니다. 이 순간부터 조직 구조 논의는 감정이 아닌 데이터 기반으로 진행됩니다.
3) 중복 업무가 자연스럽게 드러납니다
여러 팀이 같은 자료를 각자 만들고 있거나, 유사한 검토를 반복하는 경우도 업무 흐름도를 통해 쉽게 확인할 수 있습니다. 이는 조직 규모가 커질수록 더욱 심해지는 현상입니다.
업무 흐름도가 조직 구조 설계에 주는 실질적 영향
업무 흐름도를 기반으로 조직 구조를 바라보면, 설계의 기준 자체가 달라집니다. 저는 이 변화를 직접 경험하면서 조직 개편 논의의 질이 완전히 달라졌다고 느꼈습니다.
1) 기능 중심에서 흐름 중심으로 사고가 전환됩니다
기존에는 “이 팀은 어떤 기능을 담당하는가”가 중심이었다면, 업무 흐름도를 활용한 이후에는 “이 단계의 업무를 누가 가장 자연스럽게 담당하는가”로 질문이 바뀌었습니다. 이 차이는 조직 구조의 유연성을 크게 높여줍니다.
2) 팀 경계 설정이 명확해집니다
팀을 나누는 기준이 모호할수록 협업 비용은 증가합니다. 업무 흐름도를 보면, 어떤 단계까지를 한 팀이 책임지는 것이 효율적인지 비교적 명확해집니다. 이는 불필요한 보고 단계와 책임 공방을 줄이는 데 큰 도움이 됩니다.
3) 역할 재설계가 수월해집니다
조직을 새로 만들거나 역할을 재정의할 때, 업무 흐름도가 있으면 논의가 훨씬 빠릅니다. “이 단계는 여기서 끊는 게 맞다”, “이 부분은 하나의 역할로 묶는 게 낫다”와 같은 합의가 비교적 쉽게 이루어집니다.
경영기획 관점에서 본 업무 흐름도의 가치
경영기획 조직에서 업무 흐름도를 다룬다는 것은 단순한 문서 작업이 아닙니다. 저는 이것이 조직 운영의 언어를 통일하는 작업에 가깝다고 생각합니다.
1) 전략과 조직을 연결하는 도구
전략은 방향이고, 조직은 수단입니다. 업무 흐름도는 이 둘을 연결합니다. 전략에서 요구하는 실행 단위가 실제 업무 흐름에 어떻게 반영되는지 확인할 수 있기 때문입니다.
2) 조직 개편 논의의 기준점
조직 개편은 언제나 민감한 이슈입니다. 업무 흐름도는 개인이나 부서가 아니라 일의 구조를 중심에 놓게 만들어 줍니다. 이는 불필요한 갈등을 줄이는 데 큰 역할을 합니다.
3) 커뮤니케이션 비용을 낮추는 효과
업무 흐름도를 공유하면 설명이 줄어듭니다. 각자의 해석 대신 하나의 그림을 기준으로 논의할 수 있기 때문입니다. 특히 경영진과 실무 조직 간의 커뮤니케이션에서 이 효과는 매우 큽니다.
실무에서 느낀 업무 흐름도 설계 시 유의점
여러 차례 업무 흐름도를 직접 그려보면서 느낀 점도 분명히 있습니다. 이 작업은 생각보다 섬세함을 요구합니다.
- 너무 이상적인 흐름이 아니라, 실제 운영 기준으로 그릴 것
- 예외 케이스를 무시하지 말 것
- 한 번에 완성하려 하지 말고, 지속적으로 업데이트할 것
업무 흐름도는 한 장의 문서가 아니라, 조직이 스스로를 이해하는 과정에 가깝습니다.
업무 흐름도를 통해 조직을 바라보기 시작하면서, 저는 조직 구조 논의에서 자주 등장하는 많은 갈등이 사실은 ‘사람의 문제’가 아니라 ‘흐름을 보지 못한 결과’였다는 생각을 하게 되었습니다. 조직 개편이 이야기될 때마다 느껴지는 불안감, 방어적인 태도, 이해관계 중심의 논쟁은 대부분 역할과 직무를 먼저 건드릴 때 발생합니다. 반면 업무 흐름을 먼저 그려놓고 논의를 시작하면, 같은 주제라도 분위기와 결론이 전혀 달라집니다.
경영기획 업무를 하며 여러 차례 조직 구조 논의에 참여해 본 경험상, 구조 개편이 실패하는 가장 큰 이유는 정답을 찾으려는 태도에 있습니다. 어느 조직이든 이상적인 구조는 존재하지 않습니다. 다만 현재의 업무 흐름에 더 잘 맞는 구조와, 그렇지 않은 구조가 있을 뿐입니다. 업무 흐름도는 이 차이를 판단할 수 있는 최소한의 기준을 제공해 줍니다. 이 기준이 없으면 논의는 결국 직급, 직무, 영향력의 문제로 흘러가게 됩니다.
특히 인상 깊었던 점은, 업무 흐름도를 그리는 과정 자체가 이미 하나의 조직 진단이라는 사실이었습니다. 흐름을 하나씩 연결하다 보면 “이 단계는 왜 여기서 멈추지?”, “이 검토는 왜 두 번 하지?”, “이 업무는 도대체 누가 주도하고 있지?” 같은 질문이 자연스럽게 나옵니다. 이 질문들은 조직도만 놓고는 절대 나오기 어렵습니다. 그리고 이 질문이 나오는 순간부터, 조직 구조 논의는 훨씬 생산적인 방향으로 전환됩니다.
또 하나 느낀 점은, 업무 흐름도를 기반으로 한 조직 설계가 구성원에게 주는 심리적 안정감입니다. 역할이 명확하지 않아 발생하던 불필요한 긴장과 책임 회피가 줄어들고, “이 일은 여기까지가 내 역할이다”라는 암묵적인 합의가 생깁니다. 이는 개인의 부담을 줄이는 동시에 협업의 질을 높이는 효과로 이어집니다. 조직 구조가 명확해졌기 때문이 아니라, 흐름이 공유되었기 때문입니다.
물론 업무 흐름도가 모든 문제를 해결해 주지는 않습니다. 잘못 그려진 흐름도, 현실을 반영하지 않은 이상적인 흐름도는 오히려 혼란을 키울 수 있습니다. 그래서 저는 이 작업을 ‘정답을 만드는 일’이 아니라 ‘대화를 시작하는 도구’로 인식하는 것이 중요하다고 생각합니다. 한 번에 완성된 흐름도를 기대하기보다, 계속 수정되고 보완되는 살아 있는 자료로 다뤄질 때 그 가치가 살아납니다.
개인적으로는 업무 흐름도를 조직 설계의 출발점으로 삼는 순간, 경영기획의 역할 역시 분명해진다고 느꼈습니다. 경영기획은 조직을 평가하는 위치가 아니라, 조직이 스스로를 이해하도록 돕는 위치에 서게 됩니다. 사람을 배치하는 논의 이전에, 일이 어떻게 움직이고 있는지를 함께 들여다보는 역할 말입니다.
결국 조직 구조란, 업무 흐름이 선택한 결과물에 가깝다고 생각합니다. 흐름을 무시한 구조는 오래 버티지 못하고, 흐름을 존중한 구조는 다소 불완전해 보여도 실제 운영에서는 안정적으로 작동합니다. 제가 경험한 조직 개편 중 비교적 성공적이었다고 평가할 수 있는 사례들은 모두, 업무 흐름도를 통해 조직을 다시 이해하려는 시도에서 출발했습니다.
그래서 조직 구조를 바꾸고 싶다는 이야기를 들을 때마다, 저는 조직도보다 먼저 한 장의 업무 흐름도를 떠올리게 됩니다. 그 그림은 단순한 도식이 아니라, 조직이 실제로 어떻게 움직이고 있는지를 가장 솔직하게 보여주는 기록이기 때문입니다. 그리고 그 흐름을 제대로 이해하는 순간, 조직 설계는 더 이상 추상적인 논쟁이 아니라 현실적인 선택의 문제가 됩니다.